故宫博物院第三期开放课题立项
www.fjsen.com
2025-03-19 14:56:09
来源:新华社
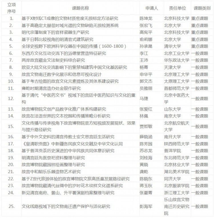
记者从故宫博物院3月18日举行的新闻发布会上获悉,来自23家高校和文博单位的25项课题入选故宫博物院第三期开放课题项目。入选课题涵盖故宫藏品与中外历史文化科技的交流研究、明清宫廷档案的整理与研究、故宫承载中华优秀传统文化价值的挖掘与阐释研究等11个研究方向。

故宫博物院第三期开放课题立项名单(故宫博物院供图)
故宫博物院自2021年以来陆续启动了三期开放课题项目,广泛吸纳社会力量共同参与“学术故宫”的建设,已立项近百个开放课题。故宫博物院第三期开放课题项目自2024年开始组织,面向院外符合条件的专家学者开展,是“学术故宫”建设的重要组成部分。(记者杨湛菲)
