2025研考生请注意,
自划线高校复试分数线已经开始公布。
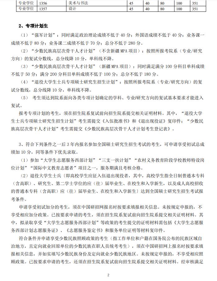
当前,已有多所高校公布复试分数线。









北京航空航天大学2025年硕士研究生复试资格基本线

*享受少数民族照顾政策考生:工作单位和户籍在国务院公布的民族区域自治地方,且定向就业单位为原单位的少数民族在职人员考生。
*享受加分政策考生:符合下列条件之一后3年内报名参加全国硕士研究生招生考试的考生,可申请享受初试总成绩加10分,同等条件下优先录取。
(1)参加“大学生志愿服务西部计划”“三支一扶计划”“农村义务教育阶段学校教师特设岗位计划”“国际中文教育志愿者”项目之一,服务期满且考核合格。
(2)退役大学生士兵〔即高校学生应征入伍退出现役者,其中,高校学生指全日制普通本专科(含高职)、研究生、第二学士学位的应(往)届毕业生、在校生和入学新生,以及成人高校招收的普通本专科(含高职)应(往)届毕业生、在校生和入学新生〕达到全国硕士研究生招生考试报考条件。
申请享受初试加分的考生,须在网上报名时按要求填报相关信息。未按规定申报或审核未通过的,不享受加分政策。加分项目不累计。
*享受免初试政策考生:对服役期间获得三等战功、二等功以上奖励或者二级以上表彰,符合全国硕士研究生招生考试报考条件的退役人员,可申请免初试攻读硕士研究生。
说明:
1.我校实行差额复试,参加复试人数一般不少于已公布招生计划的120%,上线生源不足的,按实际上线生源数组织复试。初试各项成绩(包括总分和单科)达到报考第一志愿专业所在学科专业我校复试资格基本线要求的考生名单,可点击附件下载查看。
2.各招生单位可在不低于学校复试资格基本线的基础上,根据生源和招生计划的实际情况,确定考生进入复试的初试成绩要求,并于3月中旬左右在其网站公布,我校研究生招生信息网也将同步链接更新。考生可于3月18日后,登录我校研究生招生信息网(网址http://yzb.buaa.edu.cn/),在“学历硕士”条目下进行第一志愿复试资格查询。
3.参加全国统考且符合教育部加分政策的考生,须于3月15日中午12点前,将本人有效居民身份证(正反面)、有本人手写签名的说明等证明材料,扫描或拍照后,以考生的“准考证号+姓名+加分政策名称”作为邮件主题,发送至北航研究生招生办公室专用邮箱yzb@buaa.edu.cn。收到考生提交的材料后,我校将根据教育部最新文件及名单核实考生加分资格,并以电子邮件形式予以回复,请考生注意及时查看个人电子邮箱。
4.具体复试时间、地点和方式请考生及时关注我校研究生招生信息网和各招生单位网站通知。
5.考生如有其他疑问,可发送邮件至yzb@buaa.edu.cn咨询。




二、单独考试考生
1. 医学院护理专业学位类别考生,满分为100分的科目成绩不低于50分,满分为300分的科目成绩不低于150分,总分成绩不低于320分。
2. 光华法学院法律硕士专业纪检监察方向考生,满分为100分的科目成绩不低于50分,满分为150分的科目成绩不低于75分,总分成绩不低于320分。
3. 工程师学院工程专业学位类别考生,满分为100分的科目成绩不低于35分,满分为150分的科目成绩不低于50分,总分成绩不低于240分。
三、强军计划考生
满分为100分的科目成绩不低于50分,满分为150分的科目成绩不低于75分,满分为300分的科目成绩不低于150分,总分成绩不低于300分。
四、少数民族高层次骨干人才计划考生
1. 总分成绩要求:
不低于国家基本分数线中“报考‘少数民族高层次骨干人才计划’考生”相应学科专业的总分要求。
2. 单科成绩要求:
报考理工农医学科门类的考生:满分为100分的科目成绩不低于35分,满分为150分的科目成绩不低于50分,满分为200分的科目成绩不低于70分,满分为300分的科目成绩不低于105分。
报考其他学科门类的考生:满分为100分的科目成绩不低于45分,满分为150分的科目成绩不低于70分,满分为200分的科目成绩不低于90分,满分为300分的科目成绩不低于135分。
五、退役大学生士兵计划考生
1. 总分成绩要求:
不低于国家基本分数线中A类考生相应学科专业的总分要求。
2. 单科成绩要求:
满分为100分的科目成绩不低于50分,满分为150分的科目成绩不低于75分,满分为200分的科目成绩不低于100分,满分为300分的科目成绩不低于150分。此标准高于学校“一、基本分数线” 相应标准的,按学校“基本分数线”执行。
六、享受少数民族照顾政策的考生(指工作单位和户籍在国务院公布的民族区域自治地方,且定向就业单位为原单位的少数民族在职人员考生)
须在网上报名时按要求填报相关信息。未按规定申报或审核未通过的,不享受照顾政策。已按要求申请的考生,须在3月14日前把相关证明和证件扫描后发送到研究生招生处邮箱。学校将根据考生材料和上级部门反馈的名单进行审核。审核通过者按照所报考院系(专业)复试分数线,总分线降10分,单科线不降。
七、享受加分政策的考生
我校加分政策按照《2025年全国硕士研究生招生工作管理规定》执行。申请享受初试加分的考生,须在网上报名时按要求填报相关信息。未按规定申报或审核未通过的,不享受加分政策。加分项目不累计。
已按要求申请的考生须在3月14日前把相关证明和证件扫描后发送到研究生招生处邮箱。学校将根据考生材料和上级部门反馈的名单进行审核。
以上各类加分、照顾政策不重复或累加享受。
研招处邮箱:yjsy-zsb@zju.edu.cn
具体复试时间和要求请考生及时关注学校研究生招生网和各院系官网通知。

北京师范大学2025年硕士研究生招生学校复试基本分数线
提醒说明
此复试基本分数线为我校复试的最低分数要求,院(系)可根据整体考试情况、招生计划、学科专业特点等,上调分数要求。考生须同时达到学校复试基本分数线和报考院(系)调整设定的复试分数线,才有资格参加复试。院(系)调整设定的复试分数线和复试办法,另行通知。
01 学校复试基本分数线(学术学位类)

02 学校复试基本分数线(专业学位类)

03 少数民族高层次骨干人才计划复试分数线

04 援藏计划复试分数线

05 单独考试复试分数线

06 退役大学生士兵计划复试分数线

07 其他
报考专项计划的考生,不再享受初试和少数民族照顾政策。
享受少数民族照顾政策的考生(指工作单位和户籍在国务院公布的民族区域自治地方,且定向就业为原单位的少数民族在职人员考生):按照所报考院系(专业)复试分数线,总分线降10分,单科线不降。符合条件并在网上报名时申请享受照顾政策的考生须在所报考院系复试前向院系提出书面申请,并提交相关证明材料,未按规定申报的,不享受相应照顾政策。
北京师范大学对参加“大学生志愿服务西部计划”“三支一扶计划”“农村义务教育阶段学校教师特设岗位计划”“国际中文教育志愿者”“退役大学生士兵”等其他项目,服务期满并考核合格的考生,执行教育部有关加分政策。
符合教育部规定并在网上报名时申请享受初试加分政策的考生可于3月14日前登录我校采集系统(https://yz2025.bnu.edu.cn/www/ss/csjf/login)提交相关证明材料,未按规定提交材料的,不享受相应加分政策。我校根据教育部最新文件及名单审核考生资格,符合资格的考生将享受初试成绩总分加分(单科不加分)。

同济大学考研复试分数线发布
根据教育部有关文件精神,结合报考情况,同济大学招生领导小组经会议研究决定,同济大学2025年全国硕士研究生招生考试进入复试的初试成绩基本要求如下:
一、全国统考

二、单独考试

三、专项计划

四、照顾政策
*享受少数民族照顾政策考生:工作单位和户籍在国务院公布的民族区域自治地方,且定向就业单位为原单位的少数民族在职人员考生。按2025年同济大学相同学科的学校线执行。
*享受加分政策考生:符合下列条件之一后3年内报名参加全国硕士研究生招生考试的考生,可申请享受初试总成绩加10分,同等条件下优先录取。
(1)参加“大学生志愿服务西部计划”“三支一扶计划”“农村义务教育阶段学校教师特设岗位计划”“国际中文教育志愿者”项目之一,服务期满且考核合格。
(2)退役大学生士兵〔即高校学生应征入伍退出现役者,其中,高校学生指全日制普通本专科(含高职)、研究生、第二学士学位的应(往)届毕业生、在校生和入学新生,以及成人高校招收的普通本专科(含高职)应(往)届毕业生、在校生和入学新生〕达到全国硕士研究生招生考试报考条件。
申请享受初试加分的考生,须在网上报名时按要求填报相关信息。未按规定申报或审核未通过的,不享受加分政策。加分项目不累计。
注:
1. 生源充足的学院在达到学校复试分数基本要求的情况下,可根据本学科、专业特点向上调整本学院复试分数要求,具体以各学院通知为准。
2. 工程类专业学位研究生教育管理中心的报考学科专业包括电子信息、机械、材料与化工、资源与环境、能源动力、土木水利、交通运输、风景园林。
3. 复试时间及方案将按教育部和上海市要求及时向社会公布,请各位考生及时关注同济大学研究生招生网上相关通知。
