中新网7月11日电 (中新财经记者 吴家驹)近日,有网友发视频称,一游客欲带折叠椅进入上海迪士尼乐园,被工作人员制止。该事件随后引起广泛讨论,有网友认为,去迪士尼就要遵守相关规定,也有网友表示,有时迪士尼项目排队时间太长,希望有办法可以休息。
上海迪士尼为什么不让带折叠椅进入?上海迪士尼还曾“禁”过哪些东西?引起过哪些争议?
禁止折叠椅进入 迪士尼:原因并不清楚
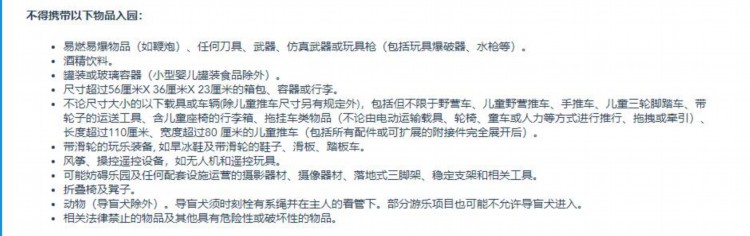
中新财经查询上海迪士尼乐园游客须知(简称“游客须知”)发现,确有“不得携带折叠椅及凳子入园”的规定。7月10日,中新财经致电上海迪士尼乐园客服,对方表示,游客须知中确实有该规定,但原因并不清楚。

图自上海迪士尼度假区网站
对于“排队时间太久,又没有地方坐,园区是否有相应措施”的问题,客服表示,需要当天去乐园里面咨询。
穿联名汉服进入迪士尼被拦
今年6月,一名游客发文称,穿联名汉服进入上海迪士尼乐园时被拦,该事件同样引起争议。
据澎湃新闻报道,6月15日,上海迪士尼官方回应澎湃新闻记者称,该事件中的这名游客根据现场工作人员建议调整了着装,之后顺利入园。上海迪士尼度假区回应,度假区全年欢迎游客穿汉服游乐园,但应该避免穿着与迪士尼角色混淆,引起其他游客的误会。
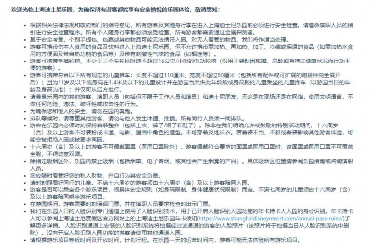
目前,上海迪士尼乐园游客须知规定,“除非在我们明确允许或鼓励的特别活动期间,十六周岁(含)及以上游客不可装扮成卡通、电影、漫画中角色的造型。不可穿着及地长衣。若着装不当、不雅或着装影响其他游客体验,可能会被拒绝入园或被要求离园。”

图自上海迪士尼度假区网站
上月刚禁止野营车进入
此前,关于上海迪士尼是否该允许野营车进入,也曾引起争议。有网友表示,野营车给自己带来了便利。也有网友反映,上海迪士尼乐园内的大量野营车,严重影响了自己的游玩体验,并曾在迪士尼门口看到过出租野营车的商贩。
6月30日,上海迪士尼度假区发布新规,游客不得携带不论尺寸大小的以下载具或车辆 (除儿童推车尺寸另有规定外) 进入上海迪士尼乐园全域及迪士尼小镇室内场所。
这些载具或车辆包括但不限于:长度超过110厘米、宽度超过80厘米的儿童推车(包括所有配件或可扩展的附接件完全展开后);野营车、儿童野营推车;手推车;儿童三轮脚踏车;带轮子的运送工具;含儿童座椅的行李箱;拖挂车类物品,不论由电动运输载具、轮椅、童车或人力等方式进行推行、拖拽或牵引。
目前,上海迪士尼乐园游客须知规定,游客可携带手推轮椅、不少于三个车轮且时速不超过16公里/小时的电动轮椅(仅用于辅助因残障、高龄或有特定健康状况而行动不便的游客)。
游客可携带符合以下所有规定的儿童推车:长度不超过110厘米、宽度不超过80厘米(包括所有配件或可扩展的附接件完全展开后);且为11岁及以下或身高在1.4米及以下的儿童设计并在游园当天供此年龄段或身高段的儿童乘坐的儿童推车(以游园当日的年龄及身高为准);并仅可从后方推行。

图自“上海迪士尼度假区发布”公众号
此前,上海迪士尼度假区运营高级副总裁在接受媒体采访时表示,今年以来,上海迪士尼度假区安委办在开展区域专项安全检查和安全风险排摸工作中,发现进入上海迪士尼乐园的野营车激增,对公共安全带来了挑战,存在较大风险隐患,所以才对载具和车辆的使用做出了上述调整。
曾禁带食物并坚持搜包
2016年,上海迪士尼乐园开园初允许游客携带密封的食品入内,但到了2017年11月15日,上海迪士尼乐园突然宣布,调整《上海迪士尼乐园游客须知》,规定禁止游客携带食品和酒精饮料入园,连此前允许的未开封的食品也都不再允许带入乐园。
此后,关于上海迪士尼乐园“禁带食物并坚持搜包”的新闻,多次引起争议,也有游客因此起诉上海迪士尼乐园。
2019年,上海迪士尼度假区团队发布说明称,有关乐园的食品政策的诉讼也引起了很多讨论。不希望就这一未决诉讼进行公开评论和回应,但上海迪士尼度假区充分尊重并积极配合包括调解在内的各项法律程序。将持续认真倾听各方反馈,不断优化运营。
目前,上海迪士尼乐园游客须知规定,游客可携带供本人食用的食品及饮料进入上海迪士尼乐园,但不允许携带需加热、再加热、加工、冷藏或保温的食品(如需加热水食用的方便面及带自热功能的食品等)及带有刺激性气味的食品(如榴莲等)。
