新华社北京3月7日电 题:促消费稳投资,从三个报告看扩大国内需求
新华社记者王雨萧、申铖、李紫薇
由消费和投资构成的内需,是经济增长“主引擎”。
“把恢复和扩大消费摆在优先位置”“政府投资和政策激励要有效带动全社会投资”“通过高质量供给创造有效需求”……无论是提请审议的政府工作报告,还是提请审查的计划报告和预算报告,都把全力做好扩大内需这篇大文章作为2023年的重点工作内容。
在计划报告中,“千方百计促消费的政策举措”和“加快新型基础设施建设的主要举措”两个专栏,引起代表委员关注。

(计划报告中的专栏8:千方百计促消费的政策举措)
“促消费专栏用了‘千方百计’四个字,凸显了要把恢复和扩大消费摆在优先位置。消费‘暖起来’,经济才能‘热起来’,当前关键是通过各类政策举措,让消费尽快恢复成为经济增长的主拉动力。”福建社会科学院副院长黄茂兴代表说。
消费是最终需求,也是经济发展的基础性动力。随着更好统筹疫情防控和经济社会发展,开年以来,国内旅游出行、餐饮零售等服务消费大幅回暖。如何让消费加速恢复,成为推动经济回升向好的关键。
让消费“跑起来”,关键是百姓“钱袋子”鼓起来。在计划报告促消费政策专栏中,“增强消费能力”被摆在首要位置。
“当前扩大消费的核心在于多渠道增加居民收入,稳定就业预期,恢复消费信心。”申万宏源证券研究所首席经济学家杨成长委员说,计划报告明确提出,“多渠道增加城乡居民收入,特别是提高消费倾向高、但受疫情影响大的中低收入居民的消费能力”,抓住了当前稳消费的关键。
随着国内消费持续升级,老百姓“买买买”的需求已经从“有没有”逐渐转向“好不好”。辽宁大学校长余淼杰代表认为,我国居民在养老、教育、医疗、文化服务等方面孕育着大量消费需求,这都将是未来扩内需的重要发力点。
促进消费提质扩容,离不开“新”力量的助力。近年来,实体零售“云”上开店,定制、体验等新兴消费崛起,首店经济、首发经济迅速发展……新场景、新业态不断涌现,成为带动消费回补升级的重要力量。
“随着数字技术快速发展,直播电商、即时零售等新模式成为创造消费新增长点的重要力量。”山西数据流量生态园运营管理有限公司董事长贺晗委员说,计划报告提出“培育壮大新型消费”,要加快线上线下消费融合,促进生活服务业触网上“云”,打造更多新消费业态。
做好稳投资工作,是扩大国内需求的重要支撑。2022年,基础设施投资和制造业投资两端发力,同比分别增长9.4%和9.1%,为稳住宏观经济大盘发挥了重要支撑作用。
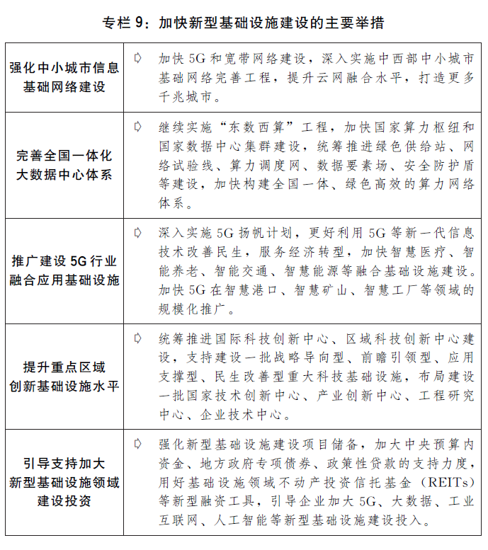
对于计划报告中专设的“加快新型基础设施建设的主要举措”专栏,山西省长治市委书记陈耳东代表说,这体现了增强投资对优化供给结构关键作用、强化战略性前瞻性布局的考量。“专栏中单列的‘强化中小城市信息基础网络建设’,将为中西部中小城市搭上数字经济快车提供支撑。”

(计划报告中的专栏9:加快新型基础设施建设的主要举措)
继续实施“东数西算”工程,深入实施5G扬帆计划,支持建设一批战略导向型、前瞻引领型、应用支撑型、民生改善型重大科技基础设施……计划报告作出系列部署安排。
“从国家战略层面统筹推进新型基础设施建设,实现适度超前布局,将为经济社会发展和民生改善提供先进物质技术基础和条件。”南方科技大学副校长金李委员说,特别是科学规划布局前瞻引领型、战略导向型、应用支撑型重大科技基础设施,有利于切实加强基础研究,夯实科技自立自强根基。
政府工作报告强调,鼓励和吸引更多民间资本参与国家重大工程和补短板项目建设,激发民间投资活力。传化集团董事长徐冠巨代表说,面对新形势新挑战,传化将坚定信心、创新求变,加大对新能源、新材料、生物技术等投资布局,科技投资将保持年增长50%。
地方政府专项债券是扩大有效投资的重要手段。根据预算报告,今年新增专项债务限额38000亿元,比上年增加1500亿元。
“去年湖南省新增专项债券1463亿元,撬动总投资超6000亿元。”湖南省财政厅党组书记、厅长刘文杰代表说,今年全省将锚定高质量发展,加力支持重点项目建设,推动形成更大投资拉动力。
财政部副部长许宏才代表说,确保政府投资力度不减,更好发挥“四两拨千斤”的带动作用。将在重点支持现有11个领域项目建设基础上,适量扩大资金投向领域和用作项目资本金范围,持续加力重点项目建设。
